PCB Designs
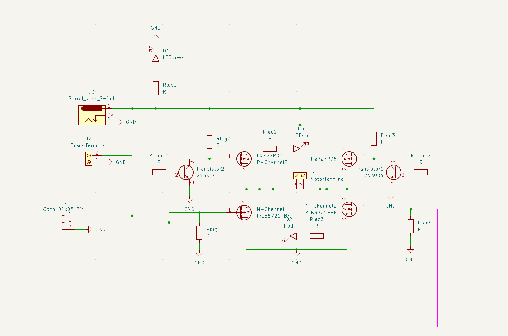
GOALS: design from & manufacture from scratch powersupply and motor controller pcbs
SKILLS: breadboard prototyping, circut design, KiCad, soldering
Through this project, I learned about the highs and lows of working with breadboards. My first circut was a powersupply board that took in 12V and outputted 5V and 3V, and my second circut was a H-bridge motor driver. Even though I spent more time than I would like to admit debugging my breadboard with a multimeter and praying that I had not accidentally soldered two pins together, it was all so worth it when I got them to work first try!
Electronics Schematics
Power Supply Schematics
H-Bridge Schematics
