CAD Teardown of Handheld Sewing Machine
GOALS: Deconstruct a handheld sewing machine and recreate it in SolidWorks
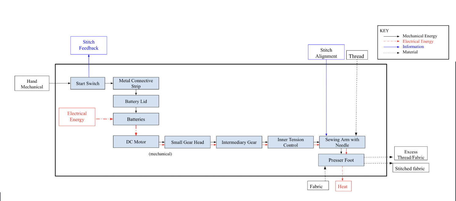
SKILLS: SolidWorks, Assemblies
Teardown



CAD



GOALS: Deconstruct a handheld sewing machine and recreate it in SolidWorks
SKILLS: SolidWorks, Assemblies





